9.推動家電以舊換新。
開展節能家電以舊換新活動,對消費者購買符合一定標準的家電產品給予補貼。支持家電銷售企業聯合生產企業、回收企業,全鏈條整合上下游資源,開展以舊換新促銷活動,對以舊家電換購節能家電的消費者給予優惠。深入實施家電售后服務提升行動,繼續遴選一批實力強、模式新、示范帶動作用突出的家電售后服務領跑企業,進一步擴大規范售后服務覆蓋范圍。組織家電售后服務企業與回收企業加強合作,共同為消費者做好回收估值、及時清運等綜合服務。引導家電售后服務企業提供在線下單、預約上門、配件自選等個性化服務。(省商務廳、省財政廳、省市場監管局、省供銷合作總社等按職責分工負責)
10.推動家裝廚衛煥新。
支持舊房改造和家裝換新。以擴大存量房裝修改造為切入點,通過政府支持、企業讓利等多種方式,支持居民開展舊房裝修、廚衛等局部改造和居家適老化改造,促進居住社區品質提升。加強城市居家適老化改造技術指導,為有居家適老化改造需求的群體提供經濟實用的改造方案和技術路徑。優化線上線下二手家居交易服務,支持企業提供家具、廚衛等消費品上門“送新”、返程“收舊”服務,滿足多樣化需求。開展家居煥新季、家裝消費節、家居消費節等促消費活動。(省住房城鄉建設廳、省商務廳等按職責分工負責)
培育智能家居等新型消費。全省打造100個綠色化、智能化、適老化改造樣板間,推動樣板間進商場、進社區、進平臺,鼓勵家裝企業推出價格實惠的產品和服務套餐,豐富居民消費選擇。推動家裝消費品換新升級,引導企業提供更多高品質、個性化、定制化家裝產品,培育智能家居等新型消費,激發消費者家裝換新需求。(省商務廳、省住房城鄉建設廳等按職責分工負責)
(三)實施回收循環利用行動
11.完善廢舊產品設備回收網絡。
支持廢舊物資交投點、中轉站、分揀中心三級回收體系建設,加快推動生活垃圾清運回收體系與再生資源回收體系“兩網融合”。著力培育再生資源回收骨干企業,支持建設一批集中分揀處理中心,創建一批綠色分揀示范中心。充分利用現有資金渠道,加強對廢舊物資循環利用體系建設重點項目的支持。優化報廢機動車回收拆解企業布局,將廢舊家電等回收網點納入便民地圖、便民生活圈建設。完善公共機構辦公設備回收渠道,鼓勵有條件的地方建設“公物倉”。創新廢舊產品設備回收模式,加快推廣“換新—回收”“互聯網+回收”等新模式。(省商務廳、省發展改革委、省財政廳、省自然資源廳、省住房城鄉建設廳、省生態環境廳、省市場監管局、省機關事務局、省供銷合作總社等按職責分工負責)
12.支持二手商品流通交易。
培育二手商品線上線下交易平臺,推動二手商品交易便利化規范化發展。鼓勵各市縣利用現有舊貨市場建設集中規范的“跳蚤市場”,推廣“互聯網+二手”模式。鼓勵電器電子產品、家電、服裝、家具、書籍等零售企業利用現有銷售網絡規范開展閑置物品交易。依托自貿區、中非經貿合作等開放平臺,擴大二手商品、再制造產品等出口。推行誠信放心、“反向開票”、異地交易等便利化措施,促進二手車流通和出口。支持符合條件的汽車生產企業申請臨時出口許可,支持有實力的企業開展二手車出口業務。支持電子產品生產企業發展二手交易、翻新維修等業務。(省商務廳、省公安廳、省稅務局、省市場監管局、長沙海關等按職責分工負責)
13.加快發展再制造產業。
鼓勵對具備條件的廢舊生產設備實施再制造,再制造產品設備質量特性和安全環保性能應不低于原型新品。大力推進產業基礎較好的工程機械、農用機械、軌道交通、汽車零部件等再制造產業發展,探索風電光伏、航空等新興領域開展高端裝備再制造業務。強化風電光伏、動力電池等產品設備殘余壽命評估技術研發,有序推進產品設備及關鍵部件梯次利用。推廣應用無損檢測、增材制造、柔性加工等技術工藝,提升再制造加工水平。支持具備條件的園區建設集中規范的再制造基地,推動再制造產業集群發展。(省工業和信息化廳、省發展改革委、省科技廳、省能源局等按職責分工負責)
14.推動廢舊資源高水平再生利用。
強化政策、標準、技術、溯源等支撐,推動廢舊資源加工利用集聚化、規?;?、規范化發展,提升資源再生利用水平。依托廢舊物資循環體系建設、“城市礦產”示范、大宗固廢綜合利用等國家級資源綜合利用基地布局,規劃建設一批廢鋼鐵、廢有色金屬、廢橡膠、廢塑料、廢棄電器電子產品等再生資源精深加工利用產業集群,建設一批特色園區。統籌探索布局退役風電、光伏設備循環利用產業基地,推動新能源汽車動力電池回收利用體系建設,有序發展以廢棄油脂、非糧生物質為主要原料的生物質液體燃料,提升廢有色金屬利用技術水平,加強稀貴金屬提取技術研發應用。(省發展改革委、省科技廳、省工業和信息化廳、省財政廳、省商務廳、省生態環境廳、省供銷合作總社、省能源局等按職責分工負責)
(四)實施產品供需對接行動
15.著力培塑產業新優勢新動能。
搶抓設備和消費品更新換代需求升級機遇,加速培育新質生產力。以先進制造業高地標志性工程為牽引,圍繞構建“4×4”現代化產業體系,大力實施“產業培塑行動”和“重點產業倍增計劃”,以湖南所能為全國所需提供高質量保障。推進現代石化、綠色礦業、食品加工、輕工紡織等產業擴能提質增效,加快技術改造和設備更新。實施新能源汽車產業鏈提升工程,打造乘用車競爭新優勢。做強做優工程機械、軌道交通、現代農機等優勢產業集群,推動向國家級、世界級先進產業集群躍升,加快打造國際一流的工程機械研發智造中心、世界領先的軌道交通裝備制造研發中心。培育壯大數字產業、新能源、大健康、空天海洋等新興產業,加快打造世界一流的信創產業集群、全國重要的先進計算產業基地、全國領先的音視頻產業集群、行業領先的北斗規模應用集群,培育裝配式建筑、快速磁懸浮等更多具有競爭力的重要支柱產業。推進量子科技、人工智能、前沿材料、生命工程等未來產業創新發展,加強集成電路、工業母機、基礎軟件等關鍵技術突破,補齊高端裝備、先進適用產品等領域供給能力短板。(省發展改革委、省科技廳、省工業和信息化廳等按職責分工負責)
16.著力推介優勢產業產品。
充分發揮我省制造業優勢,推動我省更多先進設備、優質產品、創新技術服務全國大市場。遴選一批符合國家標準的湖湘品牌產品,形成優勢產業、產品清單,向全國宣傳推介。爭取更多符合條件的產品納入國家相關產品目錄,納入政府采購范圍。(省工業和信息化廳、省發展改革委、省財政廳、省商務廳、省市場監管局等按職責分工負責)
17.著力開展供需對接活動。
大力實施激發需求行動,推動優勢產業鏈提升、市場精準對接、產貿深度融合,積極引導使用高端化、智能化、綠色化產品設備,進一步激發設備更新市場潛力。持續組織開展老舊設備更新、廢舊設備回收、先進設備生產三方企業供需對接活動,發揮行業商會、協會作用,運用好新媒體、電商平臺等渠道,拓展對接合作平臺。(省發展改革委、省工業和信息化廳、省商務廳等按職責分工負責)
三、保障措施
18.突出標準牽引。
制訂修訂一批地方標準。對標國際國內先進水平,嚴格落實國家重點用能產品設備能效先進水平、節能水平和準入水平的規定,組織制修訂一批涉及能耗、排放、技術、安全等相關地方標準,推動制定工程機械、軌道交通、農用機械、裝配式建筑等重點特色產品碳足跡核算規則和標準,以先進標準助推產品質量提升,打造湖南品牌。加強資源循環利用標準供給,加快制修訂再生資源回收利用地方標準,促進廢舊裝備再制造。規范車輛、家電、手機、工程機械等二手商品鑒定、評估、分級等流通標準。(省市場監管局、省發展改革委、省工業和信息化廳、省生態環境廳、省交通運輸廳、省住房城鄉建設廳、省商務廳、省應急管理廳、省農業農村廳、省能源局等按職責分工負責)
推動標準有序銜接。積極參與國家標準制修訂,支持鼓勵企業主導和參與制定相關國家標準。推動計量和檢驗檢測設備更新升級,保障標準落地實施。鼓勵新能源汽車、軌道交通、工程機械、節能環保等裝備制造領域的社會組織、產業技術聯盟和企業積極參與國家、國際標準化活動,爭取更多的湖南標準成為國家標準、國際標準,以標準“走出去”帶動湖南裝備、產品、技術和服務“走出去”。編制全省重點工業產品質量安全監管目錄,嚴厲查處產品質量違法行為。(省市場監管局、省住房城鄉建設廳、省商務廳、省應急管理廳、省發展改革委、省工業和信息化廳、省生態環境廳、省能源局等按職責分工負責)
19.完善財稅政策。
加強財政政策支持。積極爭取我省符合條件的設備更新、循環利用項目納入中央預算內投資、專項債、超長期特別國債等資金支持范圍。用足用好中央財政安排的節能減排補助資金、現代商貿流通體系相關資金、城市交通發展獎勵資金等各類專項資金,統籌省級先進制造業高地建設專項、開放型經濟與流通產業發展專項、新能源汽車、交通運輸發展等存量資金,加大新增預算力度,支持設備更新和以舊換新。持續實施好老舊營運車船更新補貼、農業機械報廢更新補貼政策。省級加大資金統籌力度,支持廢舊資源循環利用產業。落實政府綠色采購政策,加大對符合政策要求的高效節能產品設備、再生資源產品的政府采購支持力度。建立健全供水、燃氣、污水、垃圾處理等價格和收費標準動態調整機制。強化財政資金全過程、全鏈條、全方位監管,提高財政資金使用的有效性和精準性。(省財政廳、省發展改革委、省商務廳、省住房城鄉建設廳、省交通運輸廳、省工業和信息化廳、省農業農村廳、省生態環境廳等按職責分工負責)
落實稅收支持政策。落實好對節能節水、環境保護、安全生產專用設備稅收優惠政策,把數字化、智能化改造納入優惠范圍。落實國家推廣資源回收企業向自然人報廢產品出售者“反向開票”做法,細化實施舉措。落實再生資源回收企業增值稅簡易征收政策及所得稅征管配套措施,優化稅收征管標準和方式。創新宣傳輔導方式,對符合條件企業精細分類、貼標畫像,運用多種渠道精準推送政策,確保政策落實落地。(省財政廳、省稅務局、省工業和信息化廳、省商務廳等按職責分工負責)
20.優化金融支持。
優化金融政策供給。組織開展銀企對接活動,積極運用科技創新和技術改造再貸款等結構性貨幣政策工具,引導金融機構加大對科技型中小企業、設備更新和技術改造的金融支持。鼓勵金融機構結合企業科技創新、設備更新和技術改造等融資需求,創新融資租賃等金融產品和服務,加大制造業中長期貸款投放,力爭全省制造業中長期貸款增速高于各項貸款平均增速。合理增加綠色消費信貸,加大信貸對農機具更新的支持力度。鼓勵銀行機構在依法合規、風險可控前提下,適當降低汽車貸款首付比例,合理確定汽車貸款額度、期限。出臺落實科技創新和技術改造再貸款相關政策措施,推動專項再貸款政策快速落地。(人民銀行湖南省分行、省委金融辦、國家金融監管總局湖南監管局、湖南證監局、省發展改革委、省財政廳等按職責分工負責)
撬動社會資本參與。支持符合條件的高效節能產品設備生產企業、資源回收利用企業發行綠色債券、上市融資和再融資。發揮政府投資基金引導作用,鼓勵基金公司結合實際情況通過項目投資、項目賦能、提供咨詢服務等多種方式,支持再生資源產業集群培育和發展。鼓勵融資擔保機構擔保設備更新項目。(省委金融辦、省發展改革委、省財政廳、人民銀行湖南省分行、國家金融監管總局湖南監管局、湖南證監局、湖南財信金控集團等按職責分工負責)
21.加強要素保障。
鼓勵完善資源循環利用項目用地保障機制,在國土空間規劃中統籌考慮。土地利用計劃指標傾斜支持企業技術改造項目和回收循環利用項目。對不新增土地、以設備更新為主的技術改造項目實行承諾備案制,簡化前期審批手續。統籌區域內生活垃圾分類收集、中轉貯存及再生資源回收設施建設,將其納入公共基礎設施用地范圍,保障合理用地需求。加強企業技術改造項目和回收循環利用項目的用能保障,對可實現減污降碳協同增效的企業技術改造和資源綜合利用項目,加快能評、環評等前期審批手續辦理。優化使用住宅專項維修資金用于住宅電梯更新和加裝流程。(省自然資源廳、省發展改革委、省生態環境廳、省住房城鄉建設廳、省工業和信息化廳、省商務廳、省能源局等按職責分工負責)
22.強化產業和科技支撐。
積極開展重大技術裝備科技攻關,聚焦高端化智能化綠色化生產設備、交通運輸設備、新能源裝備、新型農業機械、再制造等領域,集中突破一批行業共性技術和關鍵核心技術。加大采用“揭榜掛帥”、委托定向等新模式,集成國內外企業、高校、科研院所、社會資本等優質科研資源協同攻堅重大技術裝備“卡脖子”難題。支持省內裝備制造生產企業、耐用消費品生產企業積極開展科技攻關,加快相關產品研發升級、擴大生產制造規模。建立產業合作對接機制,推動省內工業企業加強零部件和原材料就近配套,降低生產成本。優化制造業中試基地和成果轉化示范企業布局,加快科技成果轉化應用,落實“五首”獎補政策,加強首臺(套)裝備、首批次材料、首版次軟件、首輪次芯片、首套件電子元器件推廣與應用。(省發展改革委、省科技廳、省工業和信息化廳、省農業農村廳、省能源局等按職責分工負責)
四、組織實施
(一)加強組織領導
各級各部門要從戰略和全局高度,深刻認識大規模設備更新和消費品以舊換新的重要意義,加強統籌協調,建立政策對接、供需對接、項目對接、銀企合作等工作機制,做好政策解讀,營造推動大規模設備更新和消費品以舊換新的良好社會氛圍,相關工作納入省政府大抓落實督查激勵。省發展改革委要會同有關部門建立工作專班,加強協同配合,強化省市縣三級聯動,定期調度進展,及時協調解決工作中出現的問題,重大事項及時按程序請示報告。各有關部門要做好本領域相關工作,落實部門責任,形成工作合力。各市州、縣市區人民政府要組建工作專班,明確目標任務,細化工作舉措,抓好貫徹落實。
(二)建立政策體系
各有關部門要按照職責分工制定具體方案和配套政策,形成我省“1+N”政策體系,打好政策組合拳,推動各項任務落實落細。對照國家政策支持范圍和標準,加強項目前期工作,完善必要手續,積極爭取中央預算內投資、超長期特別國債、中央財政補貼、銀行優惠貸款等資金支持。各市州要因地制宜推出差異化、有含金量的配套政策措施。
(三)實行清單管理
各級各有關部門要緊跟國家部署,持續開展全面深入摸底,更加精準掌握各領域的優勢和需求,加強政策梳理、對接和研究,動態完善“兩優”清單(即優勢產業、優勢產品供給清單)、“兩新”清單(即7大領域設備更新、3大領域消費品以舊換新需求清單),以及財稅、金融、投資、產業等政策清單,促進供需兩端同步發力。
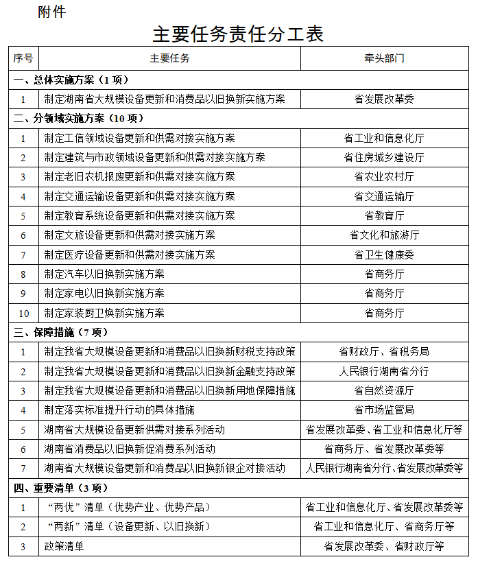
附件:主要任務責任分工表















